Skip to content

Latest commit

 

History

History
 
 

Folders and files

NameName
Last commit message
Last commit date

parent directory

..
 
 
 
 
 
 
 
 
 
 
 
 
 
 

README.md

Feast Deployment with RBAC

Demo Summary

This demo showcases how to enable Role-Based Access Control (RBAC) for Feast using Kubernetes or OIDC Authentication type. The demo steps involve deploying server components (registry, offline, online) and client examples within a Kubernetes environment. The goal is to ensure secure access control based on user roles and permissions. For understanding the Feast RBAC framework Please read these reference documents.

Tools and Projects

  • Kubernetes
  • Feast
  • PostgreSQL Database
  • Keycloak (if OIDC)

Application Environment

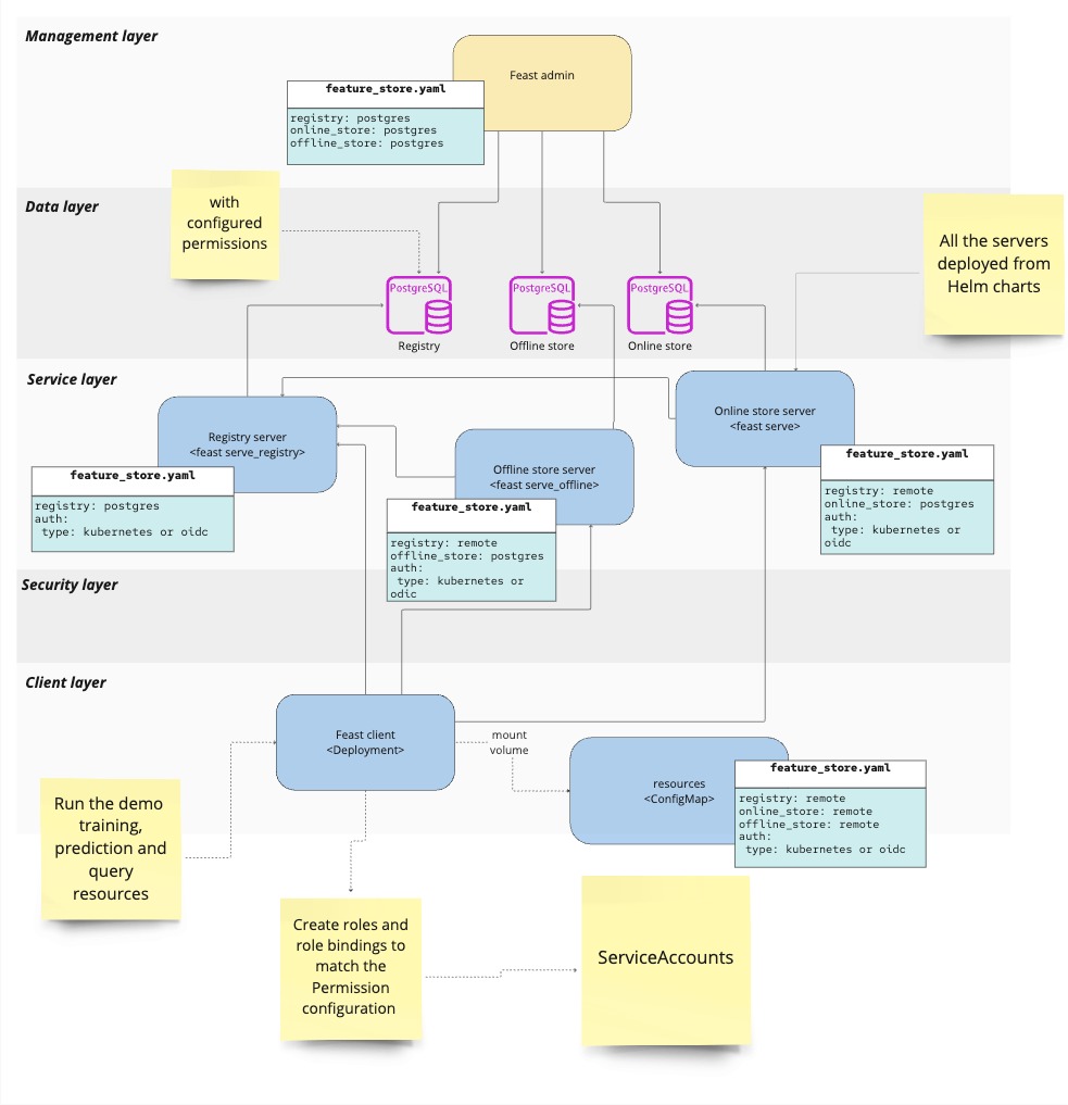
This demo contains the following components:

  1. Feast Remote Server components (online, offline, registry).
  2. Feast Remote Client RBAC example.
  3. Yaml Configuration and installation related scripts files.

demo.jpg

Setup Instructions

The application works with Kubernetes or OpenShift and the instructions assume that you are using a Kubernetes or OpenShift cluster.

Prerequisites

  1. Kubernetes Cluster and Kubernetes CLI (kubectl).
  2. Helm: Ensure you have Helm installed for deploying the Feast components.
  3. Python environment.
  4. Feast CLI latest version.

1. Prerequisites Step

  • Step 1 : Create the Feast project with PostgreSQL.

    • Install the PostgreSQL on a Kubernetes cluster if you are using OpenShift you can install using OpenShift Template
    • Port Forward the PostgreSQL Database to your local machine. Since we are setting up the Feast project locally using the Feast CLI, we need to port forward PostgreSQL: kubectl port-forward svc/postgresql 5432:5432
    • Create a feature repository/project using the cli with PostgreSQL. Please see the instructions for more details here. For this (local) example setup, we create a project with name server using these settings for the feature_store.yaml.

2. Authorization Setup

A. Kubernetes Authorization

  • Step 1: Create Remote configuration Files

  • Step 2: Deploy the Server Components

    • Run the installation script. The setup script will deploy the server components based on the user's confirmation, enter k8s for kubernetes authentication deployment. The script will deploy all the components with the namespace feast-dev.

      ./install_feast.sh

B. OIDC Authorization

  • Step 1: Setup Keycloak

    • See the documentation here and install Keycloak.
    • Create a new realm with the name feast-rbac from the admin console.
    • Under the feast-rbac realm, create a new client with the name feast-client
    • Generate the secret for the feast-client.
  • Step 2: Create the Server Feature Store Files

    • Set the auth type to oidc in the respective feature_store files

       auth:
         type: oidc
         client_id: _CLIENT_ID__
         auth_discovery_url: _OIDC_SERVER_URL_/realms/feast-rbac/.well-known/openid-configuration
    • For each server the feature store YAML files can be created for example like below:

      Registry Server: feature_store_registry.yaml

      Offline Server : feature_store_offline.yaml

      Online Server : feature_store_online.yaml

  • Step 3: Deploy the Server Components

    • Run the installation script. Enter oidc for the Keycloak authentication deployment. The script will deploy all of the components with the namespace feast-dev.

      ./install_feast.sh

3. Client Setup

A. Kubernetes Authorization

  • Step 1: Create the Client Feature Store YAML

    • Set up the client feature store with remote connection details for the registry, online, and offline store with auth type kuberentes . See the client remote setting example here: feature_store.yaml
  • Step 2: Deploy the Client Examples

    Roles and Permissions for Examples (Admin and User)
    User Service Account Roles Permission Feast Resources Actions
    admin feast-admin-sa feast-admin-role feast_admin_permission FeatureView, OnDemandFeatureView, BatchFeatureView, StreamFeatureView, Entity, FeatureService, DataSource, ValidationReference, SavedDataset, Permission CREATE, DESCRIBE, UPDATE, DELETE, READ_ONLINE, READY_OFFLINE, WRITE_ONLINE, WRITE_OFFLINE
    user feast-user-sa feast-user-role feast_user_permission FeatureView, OnDemandFeatureView, BatchFeatureView, StreamFeatureView, Entity, FeatureService, DataSource, ValidationReference, SavedDataset, Permission READ, READ_OFFLINE, READ_ONLINE
    unauthorized-user feast-unauthorized-user-sa
    • To deploy the client confirm Apply client creation examples Y
    • The Deployment of the overall setup looks like :

    Deployment.png

B. OIDC Authorization

  • Step 1: Create the Client Feature Store YAML
    • Set up the client feature store with the remote connection details for the registry, online, and offline store.
    • Set the Auth type to oidc
    • update the client secret in client side feature_store.yaml or if required any other settings as show below.
     auth_discovery_url: https://keycloak-feast-dev.apps.com/realms/feast-rbac/.well-known/openid-configuration
     client_id: feast-client
     client_secret: update-this-value
     username: ${FEAST_USERNAME}
     password: ${FEAST_PASSWORD}
    
  • Step 2: Create the Roles and Users
    • Under the feast-client create the two roles feast-admin-role and feast-user-role
    • Under the feast-rbac realm, create 3 different users: admin-user, readonly-user, and unauthorized-user. Assign the password feast to each user.
    • Map the roles to users: select the admin-user, go to Role mapping, and assign the feast-admin-role. Select the readonly-user and assign the feast-user-role. For the unauthorized-user, do not assign any roles.
  • Step 3: Deploy the Client Examples
    • For OIDC, similar to the k8s examples, create different deployments and add the username and password as environment variables: 1. admin_user, 2. readonly_user and 3. unauthorized_user .
    • To deploy the client confirm Apply client creation examples Y

4. Permissions Management

  • Step 1: Apply the Permissions
    • See the code example in permissions_apply.py for applying the permissions for both Kubernetes and OIDC setup.
    • The install_feast.sh has the option to apply permission from the pod with the user's confirmation Do you want to copy files and execute 'feast apply in the pod? (y/n).
  • Step 2: Validate the Permissions
    • use the Feast cli to validate the permissions with the command feast permissions list for more details use feast permissions list -v. Additionally, there are other commands such as: feast permissions check / describe / list-roles

5. Validating the Permissions/RBAC results

  • Run the Examples
    • As outlined in the test.py script, the example attempts to fetch Historical Features, perform Materialization, fetch Online Features, and push to the online/offline store based on user roles.
      • The admin-user can perform all actions on all objects.
      • The readonly-user can only read or query all objects.
      • unauthorized user should not able to read or write any resources as no role is defined for this user.
    • From each user's pod run the example python feature_repo/test.py

6. Local Testing and Cleanup

  • Local Testing
    • For local testing, port forward the services PostgreSQL Service and Feast Servers with the commands below:
      kubectl port-forward svc/postgresql 5432:5432
      kubectl port-forward svc/feast-offline-server-feast-feature-server 8815:80
      kubectl port-forward svc/feast-registry-server-feast-feature-server 6570:80
      kubectl port-forward svc/feast-feature-server 6566:80 
      
    • When testing in Kubernetes, users can set the environment variable LOCAL_K8S_TOKEN in each example. The token can be obtained from the service account.
  • Cleanup
    • Run the command
    • ./cleanup_feast.sh