| layout | pattern | |||
|---|---|---|---|---|
| title | Bridge | |||
| folder | bridge | |||
| permalink | /patterns/bridge/ | |||
| categories | Structural | |||
| tags |
|
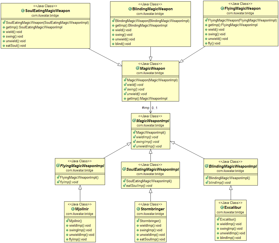
Handle/Body
Decouple an abstraction from its implementation so that the two can vary independently.
Use the Bridge pattern when
- you want to avoid a permanent binding between an abstraction and its implementation. This might be the case, for example, when the implementation must be selected or switched at run-time.
- both the abstractions and their implementations should be extensible by subclassing. In this case, the Bridge pattern lets you combine the different abstractions and implementations and extend them independently
- changes in the implementation of an abstraction should have no impact on clients; that is, their code should not have to be recompiled.
- you have a proliferation of classes. Such a class hierarchy indicates the need for splitting an object into two parts. Rumbaugh uses the term "nested generalizations" to refer to such class hierarchies
- you want to share an implementation among multiple objects (perhaps using reference counting), and this fact should be hidden from the client. A simple example is Coplien's String class, in which multiple objects can share the same string representation.
